Агентство
интернет-маркетинга

 

«Эко Скала» — запуск и вывод на окупаемость премиальных гипсовых панелей за 3 месяца

Производство и продажа гипсовой лепнины, колонн, стеновых панелей

#Контекст

Клиент и задача

«Эко Скала» (производство и продажа гипсовой лепнины, колонн, стеновых панелей).

Готовы пообщаться?Готовы пообщаться?Готовы пообщаться?

Клиент: «Эко Скала» (производство и продажа гипсовой лепнины, колонн, стеновых панелей).
Услуга: Контекстная реклама в Яндекс.Директ.
Период работы: Февраль — Апрель 2025 г.
Специалист: Магомедов Гайдар.

Задача и вызовы

Компания «Эко Скала», известный игрок на рынках Саратова и Москвы, решила активно продвигать новое премиум-направление — стеновые панели из гипса «под скалу».
Основная задача — создать стабильный поток заявок и продаж по этому направлению, так как ранее основной трафик приходился на классическую лепнину и низкочековые товары.

Ключевые вызовы:

• Узкая и специфичная ЦА: Продукт ориентирован на двух сегментов:
  ◦ B2C: Состоятельные владельцы недвижимости (предприниматели, топ-менеджеры), ценящие время, экологичность и уникальный дизайн.
  ◦ B2B: Дизайнеры интерьеров, строительные и отделочные компании, ищущие надежных поставщиков премиум-декора.
• Низкая емкость рынка: Продукт нишевый. Запросы с явным коммерческим интентом («купить гипсовые панели скала цена») имели околонулевую частотность (0-1 в месяц).
• Высокая конкуренция со стороны низкочековых аналогов: Основное предложение на рынке — панели из ПВХ и МДФ, которые значительно дешевле. Необходимо было обосновать premium-цену.
• Цель: Достичь оптимальной стоимости заявки в 600 рублей (без НДС) и увеличить объем продаж.

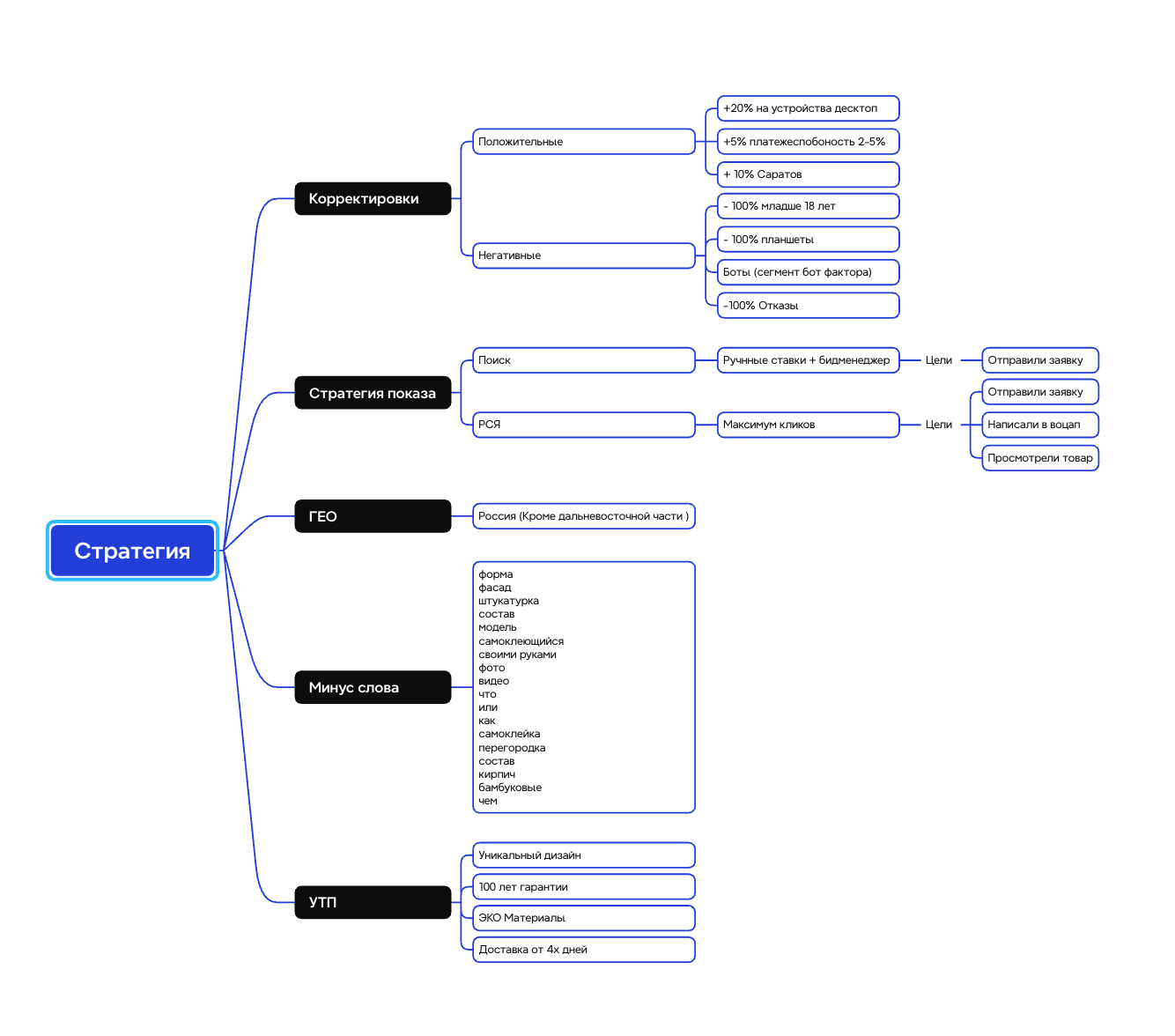
Разработка стратегии

Был выбран Яндекс.Директ, так как в нем уже успешно велся проект по смежному направлению (гипсовая лепнина).

Семантика и настройки:

• Ядро: Из-за низкой частотности чистых «коммерческих» запросов фокус сместился на продуктовые и брендовые запросы («гипсовые панели скала», «эко скала», «декор стены под камень»).
• Борьба с нерелевантом: Для максимальной чистоты трафика использовались точные вхождения (кавычки) для ВЧ-запросов, расширенные списки минус-слов, отключен автотаргетинг на поиске.
• География: Вся Россия, кроме Дальнего Востока (логистика) и Саратова (чтобы не пересекаться с существующим проектом по лепнине).
• УТП в креативах: В объявлениях делался акцент на ключевые преимущества, подтвержденные анализом аудитории: «Гарантия 100 лет», «Быстрая доставка по РФ», «Уникальный дизайн», «Экологичный материал».

Реализация и оптимизация

Структура кампаний:

Была создана комплексная структура, включающая:

• Поисковые кампании: С фокусом на продукты и бренд.
• Кампании в РСЯ: С таргетингом по интересам, а также на основе аудиторий:
  ◦ Look-alike (аудитории, похожие на) контактов из CRM.
  ◦ Ретаргетинг: Посетители сайта (>30 сек), не оставившие заявку.
  ◦ Аудитории посетителей сайтов конкурентов.
• Кампания с фидом в Яндекс.Товарах: Для показа смарт-баннеров с актуальными товарами.

Работа с посадочной страницей: Был создан отдельный лендинг в фирменном стиле, посвященный именно гипсовым стеновым панелям.

Процесс оптимизации:

1. Ежедневный аудит запросов: Отключение нерелевантных фраз и пополнение минус-слов.
2. Управление ставками: Ручная корректировка ставок для ключей, выходящих за целевые KPI.
3. Работа с объявлениями: Отключение креативов с высоким процентом отказов и низкой конверсией. Масштабирование удачных УТП.
4. Перераспределение бюджета: Основной бюджет был сосредоточен на Поиске (40%) и РСЯ (33%). По ходу тестов в РСЯ были добавлены эффективные look-alike-аудитории, а на Поиске — корректировки ставок для «теплых» аудиторий.

Результаты

Проект вышел на плановые показатели уже на второй месяц работы.

Ключевые метрики:

• Февраль (первый месяц): 64 заявки при бюджете 84 860 ₽. CPL = 1 317 ₽.

• Март: 71 заявок при бюджете 150 000 ₽. CPL = 2 116 ₽ (рост связан с увелечением бюджета в 2 раза)

• Апрель: 150 заявок при бюджете 96 000 ₽. CPL = 641 ₽. Достигнут ROI 115%.

Примеры эффективных объявлений:

• Объявление 1: CTR 14%, Конверсия 5.8%. Сфокусировано на доставке и дизайне.

• Объявление 2: CTR 17.6%, Конверсия 8.75%. Делает акцент на сроках («От 4-х дней») и уникальности.

Анализ каналов:

• РСЯ: Обеспечил больший объем трафика и заявок с хорошей стоимостью. Конверсия была ниже, но канал оказался ключевым для масштабирования.
• Поиск: Давал меньший объем, но более высокую квалификацию заявок (конверсия >30%). CPL на поиске был выше, но эти заявки чаще доходили до сделки.

Итог и выводы

За 3 месяца удалось не только вывести новое премиум-направление на рынок, но и достичь целевой окупаемости (ROI 115%). Стратегия, построенная на глубокой работе с аудиториями (включая look-alike и ретаргетинг) и акцентах на ключевые УТП (скорость, гарантия, экологичность), доказала свою эффективность даже в низкочастотной нише.

Почему проект приостановлен? Несмотря на успех, клиент принял стратегическое решение перераспределить бюджет на основное массовое направление (гипсовая лепнина). Оно, обладая более низким средним чеком, демонстрировало более высокую оборачиваемость и общую маржинальность для бизнеса в целом.

Вывод для специалистов: Данный кейс подтверждает, что даже сложные нишевые продукты с «холодной» ЦА можно успешно продвигать с помощью точечных настроек контекстной рекламы. Однако, всегда необходимо учитывать общие бизнес-приоритеты клиента, где рентабельность инвестиций (ROI) — не всегда единственный критерий для продолжения.

Над проектом работал:

Специалист по контекстной рекламе Магомедов Гайдар

Готовы пообщаться?Готовы пообщаться?Готовы пообщаться?

Услуги

выстраиваем клиентоцентричный
маркетинг с гарантией результата

Разработка

Landing Page, корпоративных сайтов, интернет-магазинов, квизов. С логической структурой, сильными офферами и динамичным дизайном.
Рост потока заявок и целевых клиентов. Оптимизация расходов на рекламу.

Ваш проект будут вести

Аудит посадочной страницы

Проанализируем ваш лендинг и дадим рекомендации, что нужно сделать для увеличения конверсии и роста вовлеченности посетителей

Ваш проект будут вести

Контекстная
реклама

Настройка и ведение Я Директ и Google Ads. Трафик конвертирующийся в реальных покупателей.
Быстрая отдача от рекламы с умным расходованием бюджета.

Ваш проект будут вести

Аудит контекстной рекламы

Проведем аудит вашей контекстной рекламы. Найдем ошибки и составим рекомендации по их исправлению. Получайте большее количество целевого трафика и конверсий, при меньших затратах.

Ваш проект будут вести

Таргетированная реклама

10 дней от подписания договора до запуска кампаний. Показы только на целевую аудиторию увеличат выручку
и узнаваемость бренда.

Ваш проект будут вести

Аудит VK Рекламы

Проведем полный аудит вашей рекламной кампании во ВКонтакте. Найдем все ошибки и предложим рекомендации по их устранению. Благодаря нашим рекомендациям вы сможете привлечь больше целевого трафика, увеличить прибыль и сократить расходы на рекламный бюджет.

Ваш проект будут вести

SMM

Рост продаж, охватов и лояльности к вашему бренду.
Работы на площадках ВК, Telegram, Одноклассники,
MyTarget, Яндекс.Дзен, Instagram* и TikTok.

Ваш проект будут вести

SEO

SEO-продвижение сайта в Яндекс и Google.
Гарантированный рост посещаемости сайта, узнаваемости бренда и количества заявок.
Уделим вашему сайту максимум внимания — берем
в работу не более 4 проектов в год.

Ваш проект будут вести

Аудит SEO

Проведем аудит вашего поискового продвижения и расскажем, как повысить позиции вашего сайта по целевым поисковым запросам.

Ваш проект будут вести

Базовое SEO

Разовая поисковая оптимизация вашего сайта для успешного продвижения в поисковиках Яндекс и Google

Ваш проект будут вести

SERM

Эффективное управление репутацией. Когда у вас нет отзывов, или их мало, или они негативные. Перевернем вашу репутацию в сети на 180°.

Ваш проект будут вести

Аудит SERM

Анализ репутации в интернете и подготовка рекомендаций по управлению имиджем бренда в сети за 5 рабочих дней

Ваш проект будут вести

Маркетплейсы

Системный рост продаж на Wildberries, Ozon, Яндекс.Маркет.
Запуск, доверительное управление и продвижение проектов, прокачка карточек на маркетплейсах.

Ваш проект будут вести

Настройка и запуск Яндекс Бизнес

Приоритетное размещение в Яндекс Картах, Навигатор, Поиск, Дзен и на 40 000+площадках РСЯ. Настроим и запустим “под ключ” за 3 дня.

Ваш проект будут вести

Convert Monster&Calltouch

Настройка сквозной аналитики и коллтрекинга "под ключ". Легко контролировать — просто управлять.

Ваш проект будут вести

Convert Monster&
MANGO OFFICE

Настройка и поддержка виртуальных АТС и коллтрекинга. Облачные бизнес-коммуникации.

Ваш проект будут вести